
Match deals with the right lenders, faster.
Forecasa gives brokers and intermediaries the market intelligence to identify active lenders, understand market dynamics, and close more deals with better positioning.
Without market clarity
- Guessing which lenders are active in a market
- No data on market competitiveness or saturation
- Business development driven by outdated contact lists
- Market intelligence limited to word of mouth
With Forecasa
- Real-time lender activity filtered by geography and volume
- Market analytics showing density, velocity, and opportunity
- Verified lender profiles with origination history
- Watchlists with alerts on lender activity changes
Your decisions, answered
Every critical question brokers & intermediaries face, mapped to the platform capabilities that answer it.

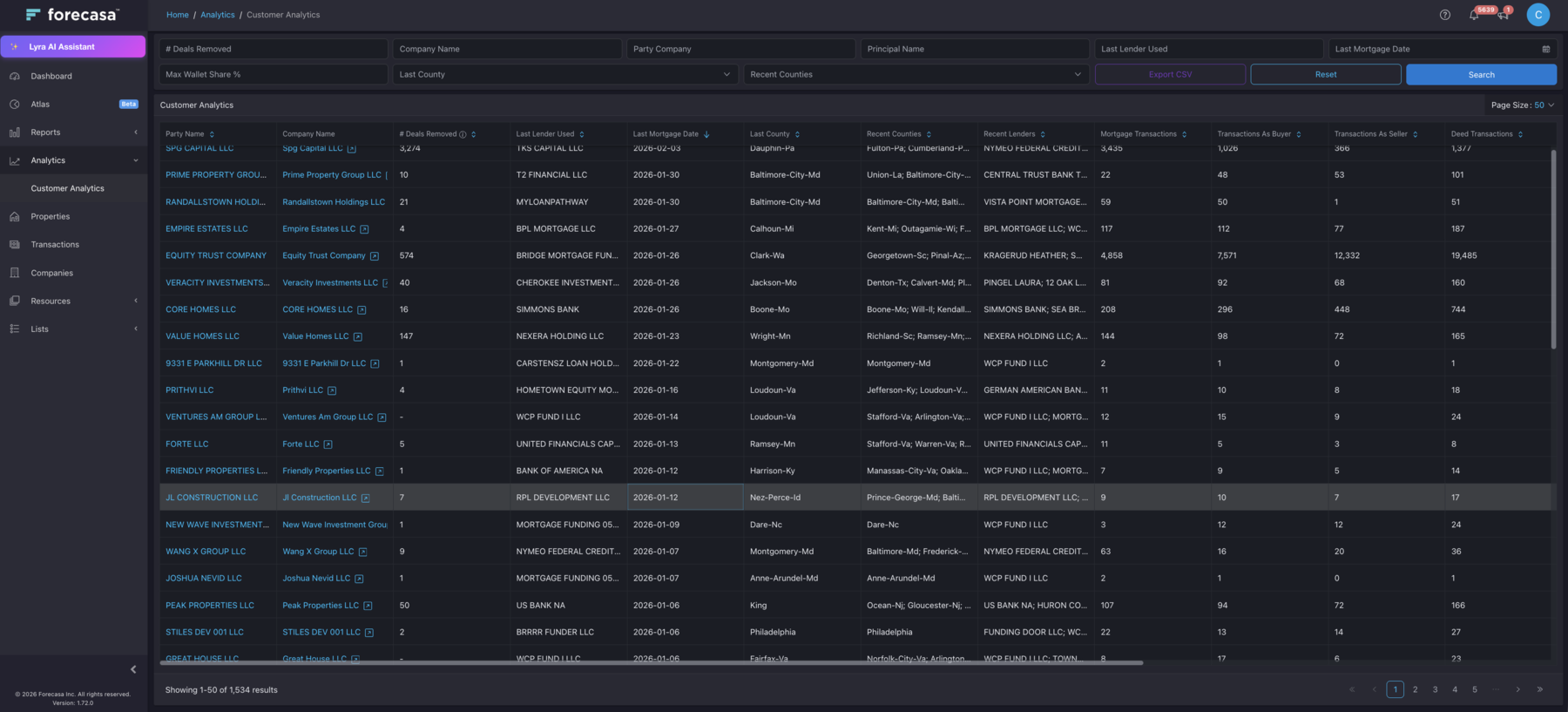
Which lenders are active in this market?
Search and filter lenders by geography, volume, and activity recency. Know exactly who's actively deploying capital in your target market, and come to the table with intelligence they'll respect.
Explore capabilities
Lender Profiles
Deep dive into any lender's origination activity, geographic focus, and deal characteristics.

Company Directory
Browse the full directory of private lending companies with filtering and sorting.

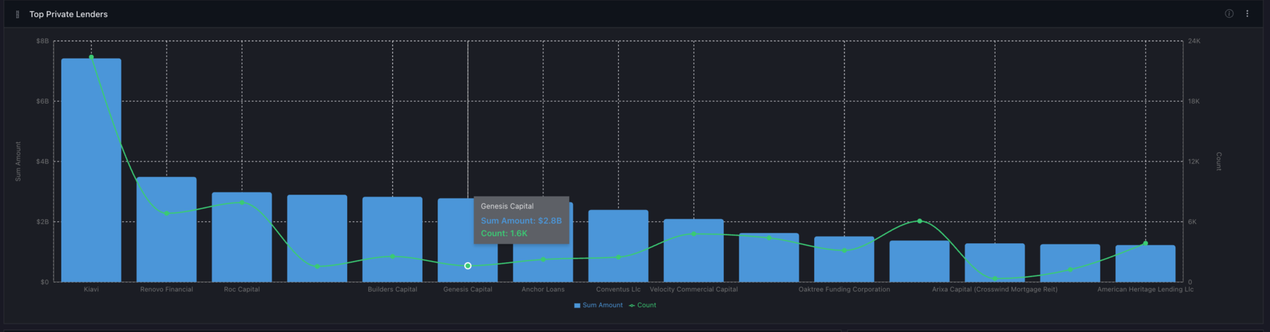
How competitive is this market?
Instantly assess lending density, origination velocity, and competitive saturation in any geography. Set realistic expectations, position deals effectively, and focus your business development where it counts.
Explore capabilities
Top Markets
Identify highest-volume markets for targeted business development and deal sourcing.

Top Lenders
See which lenders are most active in any given market to prioritize outreach.

Where should I focus my business development?
Interactive map of lending activity showing exactly where capital is flowing. Identify hot markets, spot underserved areas, and match your business development efforts with real deal flow.
Explore capabilities
Property Details
See individual property data and lending history to validate deal comparables.

Transaction Activity
Browse recent transactions to understand market velocity and recent deal flow.

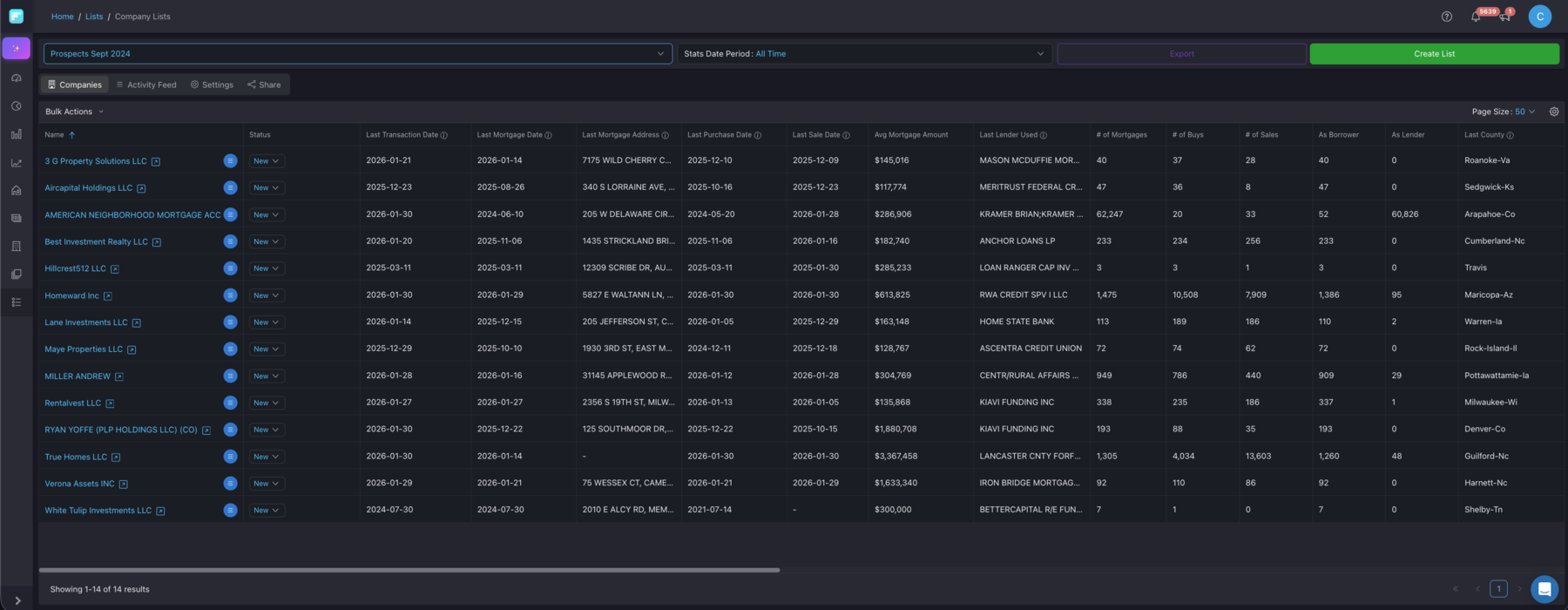
How do I stay on top of lender activity?
Build watchlists of lenders in your target markets and get alerted when their activity changes. Track which lenders are ramping up, pulling back, or entering new geographies so you always know who to call and when.
Explore capabilitiesLender Watchlists
Monitor specific lenders and get notified when their origination volume, focus markets, or activity patterns shift.
Market Alerts
Track markets you care about and get alerted when new lenders enter, activity accelerates, or dynamics change.

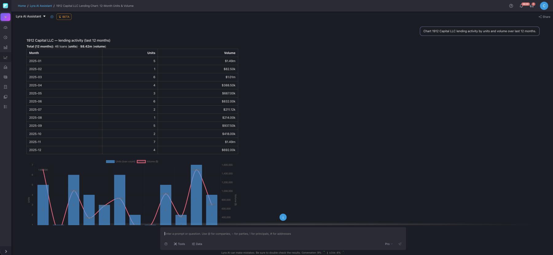
Instant answers about any market
Ask Lyra about lender activity, market conditions, or deal comparables. Get the intelligence you need to position deals and impress clients without waiting for research reports. Just ask a question and get a data-backed answer.
Learn about LyraRecommended plan
The best starting point for brokers & intermediaries.
Local
Focused clarity for regional operators.
- Market activity tracking in your core geographies
- Competitive awareness within your footprint
- Borrower relationship monitoring
- Risk signal detection at the market level
